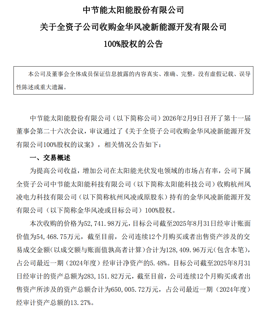
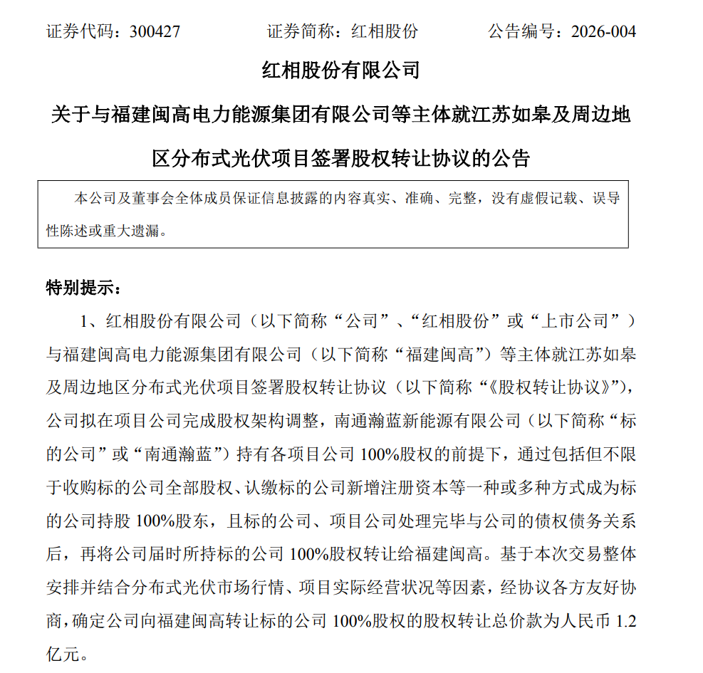
Jiangsu linyang new energy technology co., ltd., a wholly-owned subsidiary of the company, plans to transfer its 100% equity of Qidong huarsheng new energy technology co., ltd. to Shanghai datun energy co., ltd. with a consideration of RMB 421 million and a total project transaction price of RMB 2071.2568 million.
Qidong Huarsheng




Target project refers to the Yuguang power generation project constructed and operated by the target company located in Jiangsu Province, China, its installed capacity is about 294 MW (AC) (including sub-projects of about 178 MW and 116 MW), and it has reached full capacity and is connected to the grid.




