on April 9, the central China regulatory bureau of the state energy administration issued a notice on the issuance of the detailed rules for the implementation of the medium-and long-term inter-provincial power market in central China. the notice pointed out that the new business entity refers to all kinds of resources in the power distribution link with the ability to regulate electricity and electricity, new technology characteristics and new operation mode, which can be divided into single technology new business entity and resource aggregation new business entity. Among them, the new business entities of single technology mainly include distributed photovoltaic, distributed wind power, energy storage and other distributed power sources and adjustable loads. The new business entities of resource aggregation mainly include virtual power plants (load aggregators) and smart microgrids. The integration project of source network, load and storage with corresponding characteristics in the distribution link can be regarded as smart microgrids.
the original text is as follows:
notice of central China regulatory bureau of the state energy administration on issuing the detailed rules for the implementation of medium-and long-term inter-provincial electricity market in central China
central China regulatory energy market regulation no 26
central China and southwest branches of the national network, henan Province, Hubei Province, Hunan Province, Jiangxi Province, Sichuan Province, Chongqing City, Tibet Autonomous Region power grid enterprises, power dispatching agencies, power trading agencies, power generation enterprises, related business entities:
In order to implement and accelerate the construction of the national unified power market requirements, further deepen the construction of the mid-and long-term power market in Central China, and standardize the mid-and long-term power trading behavior between provinces, according to the “Basic Rules for the Operation of the Electricity Market”, “Basic Rules for the Medium and Long-term Electricity Market” and other relevant regulations, combined with the actual operation of the central China regional electricity market, the Central China Energy Regulatory Bureau, together with the Henan, Hunan, and Sichuan Energy Regulatory Office, organized power trading agencies to revise and form the “Central China Regional Provincial Electricity Market Implementation Rules”, after extensive consultation with relevant local government departments and business entities, it has been deliberated and approved by the power market management committees of the seven provinces (autonomous regions and municipalities) of Henan, Hubei, Hunan, Jiangxi, Sichuan, Chongqing and Tibet, and is hereby issued for implementation.
Power trading institutions are requested to strengthen the publicity and training of business entities, information disclosure, risk prevention and control and other related work. If there are any problems in the implementation, please report them in time.
central China regulatory bureau of the national energy administration
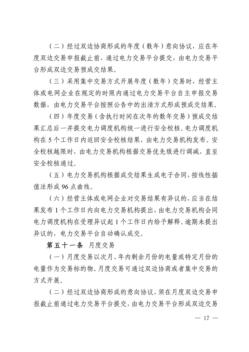
March 17, 2026





































